在线招聘信息
 
 
在线招聘标题
  “追风逐光 润启新生”  华润电力2022届春季校园招聘全面启动啦!  
在线招聘摘要
   
在线招聘类型
  正式招聘  
招聘岗位
     
 
岗位名称
招聘相关专业
学历要求 薪资待遇 招聘人数
具体岗位信息请查看下方招聘简章!
 
     
招聘简章
     
 

“追风逐光 润启新生”

华润电力2022届春季校园招聘全面启动啦!

华润电力公司简介

华润电力控股有限公司(简称“华润电力”)成立于2001年8月,2003年11月在香港联合交易所主板上市(股份代号836)。华润电力是华润集团旗下香港上市公司,是中国效率最高、效益最好的综合能源公司之一,业务涉及风电、光伏发电、火电、水电、分布式能源、售电、综合能源服务、煤炭等领域。

截至2021年6月30日,华润电力总资产2,682.28亿港元,运营装机容量59,186兆瓦,发电运营权益装机容量47,063兆瓦,可再生能源权益装机占比31.7%,业务覆盖中国31个省、自治区、直辖市和特别行政区,连续第15年入选“普氏能源资讯全球能源企业250强”和《福布斯》全球上市公司2000强,综合排名分别位列第74位和第937位。

面对经济社会与能源行业绿色低碳转型升级的重大机遇,华润电力将强化战略引领,加强公司治理,加大创新力度,全力构建适应新形势的发展能力,以追求卓越、精益求精的态度,转型发展、提质增效,推动公司业绩稳健增长,坚定朝向世界一流清洁能源企业大步迈进!

华润电力之母公司华润集团是香港与中国内地最具实力的多元化企业之一,迄今已有80多年历史。华润集团业务涵盖大消费、综合能源、城市建设运营、大健康、产业金融、科技及新兴产业6大领域,下设25个业务单元,一家直属机构,实体企业近2,000家,在职员工37.1万人,所属企业中有8家在港上市。华润以“引领商业进步,共创美好生活”为使命,通过不断创新生意模式,打造产品和服务品牌,有效地促进了产业发展,为提高大众的生活品质作出了应有的贡献。目前,华润零售、啤酒、燃气、商业地产、制药和医疗等经营规模在全国位居前列。电力、水泥业务的经营业绩、经营效率在行业中表现突出。华润置地是中国内地实力雄厚的综合地产开发商之一。雪花、怡宝、华润万家、万象城、999、双鹤、东阿阿胶、江中等是享誉全国的知名品牌。在2021年《财富》杂志公布的全球500强排名中,华润集团位列第69位。

一、 招聘对象

2022届应届毕业生

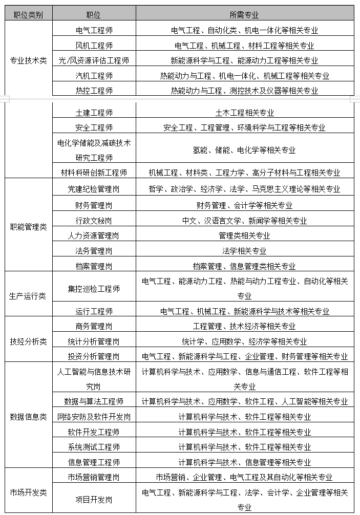
二、 招聘岗位及专业

三、人才培养计划

1.先锋计划

旨在选拔、培养、塑造未来引领能源科技创新、助力公司转型发展的技术型领军人才、行业先锋。

先锋培养计划•三年期双导师培养体系

第一年 双导师保驾护航:“双导师”护航,首年在技术研究院、重点区域的业务岗位进行场景实践的学习

第二年 掌握核心业务:核心岗位轮岗交流,深入掌握公司业务、提升个人能力

第三年 双向通道发展:三年复盘,管理通道和技术通道双向打通,轻松实现职场升级

2.优才计划

旨在选拔、培养、塑造未来支撑华润电力战略实施、高效运营的中流砥柱之才。

优才培养计划•多元培养体系

第一年 经理人导师指导:量身定制职业发展方案一对一导师引领,轻松融入职场

第二年 学习业务知识:在所属部门各专业条线进行轮岗

第三年 锻炼复合能力:给予挑战性任务,激发无限潜能

四、招聘流程

Ÿ 网申及在线测评 → 简历筛选 → 面试 → 体检 → 录用通知

Ÿ 简历投递请访问:

PC端校招招聘官网:https://CRP.hotjob.cn

微信端:关注“华润电力招聘”微信公众号

Ÿ 温馨提示:

Ÿ 秋招投递过岗位的同学,春招依旧可以继续投递;

Ÿ 进行网申并及时完成在线测评才能进入简历筛选等后续流程。测评成绩一年有效,若秋招有投递岗位并完成测评,系统回自动提取成绩,春招无需再作答

Ÿ 每人能申请3个职位。

 
     
附件
     
 
  名称  
大小MB 操作
 
     
     
关闭